学聪网-学习资源分享之家
搜索
首页
语文试卷
数学试卷
英语试卷
物理试卷
化学试卷
政治试卷
历史试卷
地理试卷
生物试卷
站内搜索
×
搜索
提示:可以搜索文章标题、内容或标签
×
每日更新,实属不易,捐赠3元支持一下站长。。
已捐赠
首页
>
中考试卷
>
四川省 达州市2021年中考语文试题-【免费下载】
四川省 达州市2021年中考语文试题-【免费下载】
📁 分类:
中考试卷
👤 作者:学聪哥
📅 发布时间:2025-07-29 21:18
👁 浏览:66次
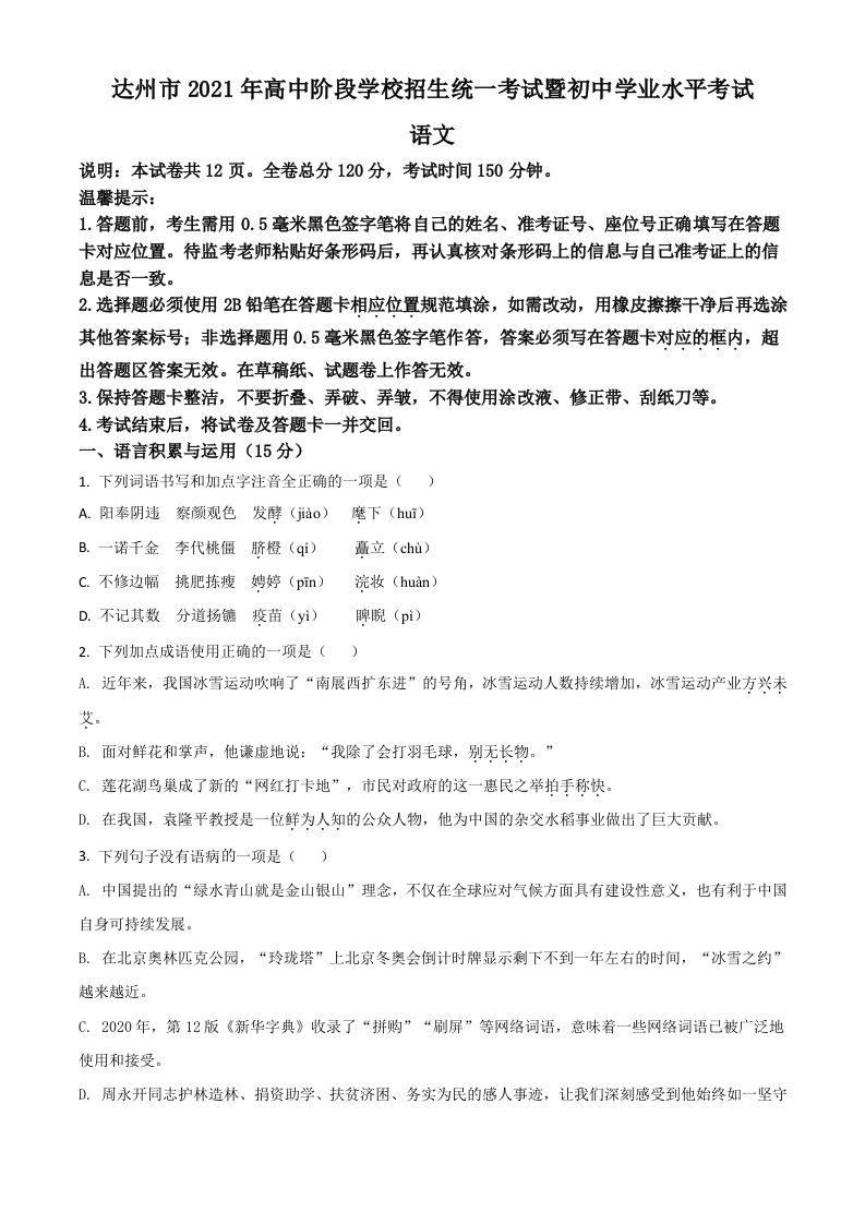
四川省 达州市2021年中考语文试题
------预览已结束,还剩
10
页未读,点击底部下载按钮,获取高清完整版------
免费的刷题小程序
下载地址
立即下载
🏷️ 文章标签:
中考真题
← 上一篇
山东省德州市2020年数学中考试 题-【免费下载】
下一篇 →
四川省泸州市2020年中 考语文试题-【免费下载】
相关推荐
2024年北京海淀中考语文试题及答案-【免费下载-高清无水印】【中考真题电子版可打印】
2025-08-13 | 87次浏览
2024年北京崇文中考语文试题及答案-【免费下载-高清无水印】【中考真题电子版可打印】
2025-08-13 | 83次浏览
2024年北京朝阳中考语文试题及答案-【免费下载-高清无水印】【中考真题电子版可打印】
2025-08-13 | 89次浏览
2024年北京怀柔中考语文试题及答案-【免费下载-高清无水印】【中考真题电子版可打印】
2025-08-13 | 91次浏览
热门推荐
4几款能在电视机上直接...
数学试卷 | 01-14 | 26517次浏览
Office2024...
数学试卷 | 02-06 | 2887次浏览
剪映6.0最新破解版,...
数学试卷 | 02-15 | 1390次浏览
夸克网盘免费领取26T...
语文试卷 | 03-16 | 1043次浏览
WPS2019邮政内部...
数学试卷 | 05-31 | 794次浏览
WPS Office ...
数学试卷 | 02-15 | 712次浏览
免费短视频配音工具推荐...
数学试卷 | 02-01 | 677次浏览
TV软件盒子集合,看直...
数学试卷 | 02-11 | 647次浏览
最新评论
热门标签
中考真题
数学
语文
英语
高考真题
历史
道法
物理
下册
化学
×
收集不易,支持站长
已转赠